国内小区物业“撤退潮” 可能才刚刚开始…
来源:倍可亲(backchina.com)

1
年底了,跟大伙儿打听个事儿——物业费还交着呢?邻居也都交着呢?你家物业公司没盘算着撂挑子走人吧?
特别好!且行且珍惜!
不是我没屁格愣嗓子,纯粹是因为最近物业这瓜属实有点儿猛!
前不久,杭州一个名叫复地连城国际的小区,一不小心被挂上热搜好些天:
业主拖欠了1200万物业费,把物业公司直接干提桶跑路了。
小区位于临平区乔司街道,2010年交房,有32幢高层住宅和1幢单身公寓;
总户数近3800户,实际居住人口有10000来人;
物业费也不算贵,1块8毛钱/㎡/月,放在今天来讲,典型的刚需小区物业费价位。
但架不住这小4000户业主里,主动缴纳物业费的只有几百户——
明显低于物业行业公认的60%收支红线!
剩下的业主大致分两派:一派是催一催就交物业费,另一派是你催我也不交。
截至今年10月份,小区业主总共拖欠物业费1200万,平均每户拖欠3000多元;
加之人员、物料等运营成本年年刚性上涨,项目长期处于严重亏损状态。
物业一琢磨:你这月月不开晌,还得顿顿老鳖汤,马斯克也经不起这么霍霍啊?!
干脆拉倒吧!一不做二不休,惹不起我还躲不起吗?
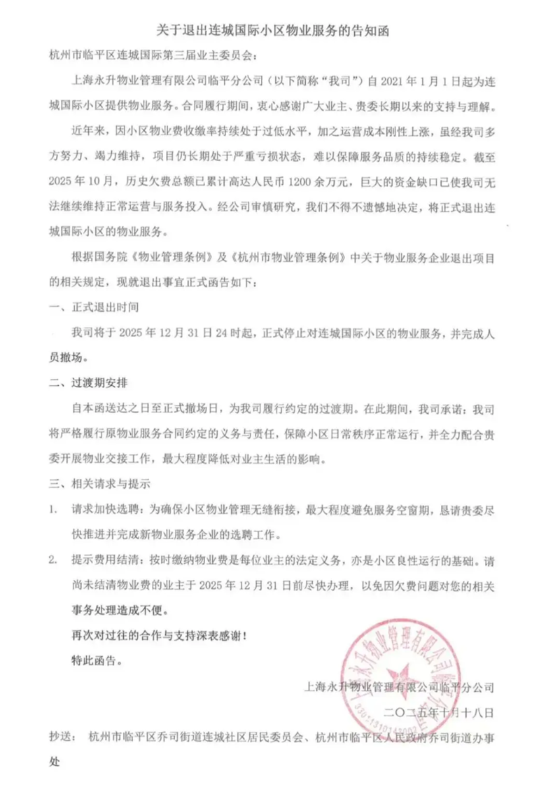
于是,近期这个小区的物业发了一封《关于退出连城国际小区物业服务的告知函》:
官宣物业服务至今年12月31日正式结束,并完成人员撤场。

措辞虽然克制,但难掩内心沉重。
掐指一算,今天距服务期满也就还剩一个半月的工夫。
笔者深扒了一下才发现,这玩意儿压根是个死循环。
目前负责该物业的上海永升物业管理有限公司临平分公司,是2021年中标的,满打满算也不过四年时间。
起初还曾投入资金改善环境,特别是治理发臭的人工湖,赢得了业主好评。
后来不知从何时起,魔幻现实的一幕来了——
一边是垃圾成堆、人工湖重新被杂草占领、保安保洁罢工,散步都能散出智取威虎山的气势。
另一边是物业公司吐槽物业费收不上来,公司长期处于严重亏损,实在巧妇难为无米之炊。
就连小区业主自己,都说不清到底是“先有鸡”还是“先有蛋”。
反正结果就是,就成了我们今天看到的这种恶性循环:
物业费收缴率低 → 物业公司亏损 → 削减预算、精简人员 → 服务质量下滑 → 业主更加不满、拒缴物业费 → 物业费收缴率进一步降低 → 物业公司撂挑子不干
再然后呢?
物业公司承担亏损,如果是上市公司还会影响在资本市场表现;
小区业主,也不得不承担居住品质下滑、房屋价值折损等风险。
这都典型到不能再典型的双输局面。
2
有好奇的小伙伴可以去某音和某手搜搜这个小区名,好多人都说现场无力吐槽。
但话说回来了,你还真别觉得是笑话,据中国物业管理协会的数据统计:
全国住宅小区物业费平均收缴率已从2018年的83.7%下降至2023年的76.2%,这眼瞅着又过了两年,现在恐怕连70%都不一定保得住了。
笔者专门找到了今年上半年的一份有关物业公司撤退的不完全统计,个顶个都是有头有脸的名企,大伙儿可自行参考——

这里面有个非常普遍的现象:
物业撤退与小区房龄存在显著关联,房龄越久,物业公司撤退的风险就越高。
不少头部物业公司,也都因成本压力主动退出低效住宅,纷纷转向高端商业或公共建筑领域。
这里面到底出了什么问题?
弄明白这里的弯弯绕绕,我认为有助于大家理解接下来很长一段时间的房地产市场走势。
一方面,老小区物业费与维护成本的此消彼长,几乎不可逆。
不知道大家注意没,老小区的物业费标准滞留在“上古时代”:
物业费不超过1块的都比比皆是;
1块5、1块8都得算老小区里的佼佼者;
敢上2块,老小区业主都得吐槽物业费贵。
这些老小区物业费卡在这儿上不来,原因主要有两个:
一是历史遗留问题。
过去好多老小区的物业费都是几毛钱,突然“嗷”一下子上去,业主抗性可想而知;
二是住户流动性问题。
不少老小区如今已拿来出租,其中不乏群租现象,很容易导致业主和租客踢皮球。
再加上老房子保值的需求不高,那就更没啥心理包袱了!
虽然物业费收不上来,但物业维护的刚性开支可是越来越刚。
专业研究机构有统计显示:
5年以下房龄的新小区,每年维护成本大致占物业费的25-35%;
10-15年房龄的小区,这一比例上升至45-60%;
15年以上房龄的,光是维护成本就得去到70%以上。
没办法,这是热力学第二定律决定的,就是达芬奇、爱因斯坦、米开朗基罗、拉斐尔都凑齐了也血招儿没有!
设备老化和管道锈蚀,意味着维修频率和开支根本压不下来;
消防系统维护提升、电梯强制年检保养等合规成本也跑不了。
拿咱们今天说的杭州复地连城国际小区来说,光是维护成本就得干到物业费的70%;
而且,前提还得是征收率先干到100%,那你这不坐等赔钱呢嘛!
一边是社会学没包袱,一边是物理学上强度…
这课题也太难了。
另一方面,缴纳物业费属民事合同纠纷范畴,不涉及征信,也不具强制性。
有些朋友可能要问了:
物业公司给你提供服务,不缴物业费,这玩意儿能行吗?
你看啊,水电燃气也好,搓背打盐也好,你不缴费分分钟让你知道人情冷暖。
但是物业费这玩意儿不好说,这是个商业行为且难以量化。
业主不缴物业费,法律角度上讲也就是个民事合同纠纷。
只要没闹上法院说“业主必须得缴,不缴强制执行”,基本上都跟征信扯不上啥关系。
对于物业公司来说,要真的闹到法院打官司、申请强制执行,门槛也是相当高的。
而且,大家想这个事儿,物业公司和业主抬头不见低头见,本质上做的是个“准熟人生意”;
物业公司要是真的两横一竖就是干,把自己玩命搞成了“讨债公司”,回过头来工作还怎么开展?
物业公司卡在当间儿,它不是假难受,它是真难受!
此外,这两年还有个新情况——
房地产行业迎来了深度调整,使得许多楼盘谈不上什么财富效应或者赚钱效应。
再加上物业费缴纳问题通常不涉及征信,缺乏强制性…
如此一来,物业费在不少人的收支体系里,就成了“能省则省”的存在。
对这个事儿有啥疑问的老铁,可以打听打听周围的人。
3老铁们,咱们前面唠的这些,都算是物业跟业主那点儿相爱相杀的糟心事儿。
您可以当个热闹,但别把自己过成了热闹,否则就太热闹了!
接下来,咱们整点儿严肃的讲——
当下这股物业“撤退潮”,形成了一股强大的推力,正悄咪咪地重塑二手房市场价格体系。
你想,以前咱们一说有价值的楼盘,城市区域能级得高,商学铁配套得到位…
现在这个逻辑依然方向不错,但随着增量向存量转变的趋势愈发明显,我们在判断房产价值的时候,必须加入一个全新的参考标准:
物业品质!
这几乎是二手房价值最结实的那道防线,它一撤,相当于房子的安全垫没了。
保安撤了,大门就形同虚设,谁都能进来逛两圈。
真到那时候,人车还分不分流?不好说。
保洁停了,垃圾堆成山,那个味儿啊你就想去吧?
还什么绿化带、园林景观?用不了多长时间就能住满人类的好朋友…
电梯坏了?对不住,自个儿爬楼吧,兹当是锻炼身体!楼道灯灭了?手机手电筒能用不?要不您凑合凑合?
买房的人一看您这现场,那都不用中介添油加醋…不对,真到了那会儿,不一定有人愿意来看房。
从最现实的角度看,当一个小区陷入“物业跑了 → 没人管 → 加速摆烂 → 更卖不上价”循环,咱就得考虑考虑接下来会发生什么了。
条件好的、有能力的业主大概率先跑,这部分业主往往不止一套房子且高度理性,这批人的抛售,会直接拉低整个小区的成交均价。
剩下的邻居基本属于沉默的大多数,日子还得过,咋办呢?
要么凑钱请新物业,要么成立所谓临时管理小组…
但是话说在前面,这个“临时”究竟“临时”到啥时候,不知道。
银行干评估的小伙伴又不是彪子,你都心知肚明的问题,人家当然一眼就能看出来。
你琢磨琢磨,评估价还上不上得去了?
所以,未来的二手房市场,会出现一道无比现实的分化:
一边是物业服务到位的小区,另一边是物业摆烂甚至没物业的小区。
前者会成为存量房市场里的“硬通货”,议价能力和流动性会比较好,反观后者,可能真的会变成真“不动产”。
目前经历了这轮存量房市场深度调整之后,许多城市都出现了价格十分亲民的房子。
我在这儿劝您一句:还真的不能只图便宜。
这恰恰是给了许多朋友一个主动升舱的机会,能实现城市升舱依旧是不错的选择。
此外,在能力范围内尽可能去关注那些开发商靠谱、物业服务到位的次新品质盘。
可以问这么几个问题——
“咱们这儿物业费多少啊?”、“收缴率怎么个情况?”、“上一任物业是咋走的?”、“小区业委会扛事儿不?”
这几个问题一抛出来,日后的居住品质立马浮现得清清楚楚。











