负债130亿!首个地级市政府破产重组
来源:倍可亲(backchina.com)政府债务130亿,却成全国首个财政重整地级市,鹤岗到底怎么了?

财政重整的概念,最早出现在2016年国务院办公厅印发的《地方政府性债务风险应急处置预案》中。
预案指出,市县政府年度一般债务付息支出超过当年一般公共预算支出10%的,或者专项债务付息支出超过当年政府性基金预算支出10%的,债务管理领导小组或债务应急领导小组必须启动财政重整计划。
黑龙江鹤岗怎么了?
按照上述标准,一些政府债务比较多的地区,应该都达到财政重整的标准了。债务总额超千亿的地市级政府,在经济发达地区可能不在个别,有的财政收入只有几百亿,债务却超过千亿的城市,也已经突破财政重整线了。
更何况,很多地区明面上的政府债务,并不是真实情况,更多的债务被改革后的政府融资平台“藏”起来了。
但是,如果这些改名为“某某集团”的原政府融资平台出现问题,政府是需要直接买单的。
那么,为什么债务规模比较大的地区没有出现财政重整,反而鹤岗成为地级市中首个提出财政重整计划的城市呢?按照鹤岗市对外发布的信息,截至2020年末,鹤岗市地方政府债务余额131.1亿元。
这种数量的债务,如果放在发达地区,真的是“幸福”无比,一定还有大量继续负债的空间,地方政府决不会放弃继续依靠负债进行大规模城市建设的机会的。可是,鹤岗却提出了财政重整的计划。
据鹤岗市人民政府网站,2021年12月23日,鹤岗市人力资源和社会保障局发布《关于取消公开招聘政府基层工作人员计划的通知》,原因是,“因鹤岗市政府实施财政重整计划,财力情况发生重大变化”,人员招聘工作无法正常开展了。
目前鹤岗市人民政府网站已无法搜索到这则通知,但有关内容却持续引发舆论热议。
这也意味着,鹤岗已经出现了财政资不抵债现象,必须对财政实施重整。如果不早做准备、早采取化解风险措施,鹤岗就有可能政府破产。一旦到了那样的程度,产生的影响可就不是重整这么简单了。
鹤岗,是国务院批复确定的黑龙江省东北部地区中心城市之一,是重要的能源工业城市。
总面积14684平方千米 ,常住人口891271人。可以用“地大物博、人口稀少”来形容。然而,正是这个“博”字,成为了今天鹤岗出现财政重整最主要的问题之一。因为,“重要的能源工业城市”这个标志性称号,让今天的鹤岗陷入了越来越难的境地。
2020年鹤岗市国民经济和社会发展统计公报显示,全市实现地区生产总值(GDP)初步核算为340.2亿元,按可比价格计算,比上年增长0.3%;鹤岗市公布实现全口径财政收入38.8亿元,比上年下降10.3%,其中公共财政收入23亿元,下降7.8%;全口径财政支出157.7亿元,比上年增长0.3%。
公共财政收入只有23亿元,而财政总支出却高达157亿元。
即使是全口径财政收入,也只有不到40亿元,收入支出率只有25%不到,75%都要通过财政转移支付才能满足。这也意味着,虽然鹤岗的政府债务规模不大,比起其他地区来,真的是小巫见大巫。但是,鹤岗的债务偿还能力,却是全无。
别说本金,就是利息也无力偿还。每年的债务利息偿还,也要通过财政转移支付来解决。等于其他地方不仅要养鹤岗,还要代鹤岗偿还政府债务利息。
完全没有造血功能,才是鹤岗进行财政重整的最主要原因。而造血功能缺失,则是鹤岗经济陷入瘫痪的直接后果。
一个地区,可以有困难,也可以出现一定风险,但是,经济机理不能出现问题,经济运行不能出现停滞。对鹤岗来说,依靠能源过日子的时代已经一去不复返,取而代之的应当是经济转型、产业转型、经济结构转型。恰恰是这些最重要的方面,在鹤岗都没有出现。
2020年,鹤岗的税收收入只有13.3亿元,一个人口89万的城市,一年的税收还没有一个薇娅一次性补缴和罚款的税收多,这样的城市,不等于停摆了。鹤岗能够成为舆论和公众关注的焦点,还真的不是因为这次的财政重整,而是近年来不断传出的鹤岗的房价便宜,几万元就能买一套。然而,在目前的房地产市场行情下,几万元就能买一套房的城市,而且是地级市,购买力水平也就可想而知了。
一个没有购买力的城市,只能是经济十分衰弱、居民生活水平不高的标志。在长三角地区,农村的房价也早已不是几万元,至少也要十几万元才能买到一套房子。这样的经济状态、经济结构、收入水平,也就难怪鹤岗留不住人,更留不住才和财了。
据第七次全国人口普查数据,截至2020年11月1日,鹤岗十年来人口下降了15.81%。必须关注的一个事实是,这是绝对的人口下降。
十年中,人口绝对量减少近17万的同时,流失掉的更多的可能是人才和劳动力。这对鹤岗来说,无疑是致命的。而且,一些本可以在本地发展、带动本地经济增长和就业的企业家、投资者、有钱人,也流失到了全国其他地方,使鹤岗的“财”也大量流失,最终鹤岗经济越来越没有活力、越来越没有生机、越来越没有潜力。
实际上,早在2011年,鹤岗就被国家发改委列为第三批资源枯竭型城市。
意思非常简单,鹤岗需要经济转型,鹤岗需要通过投资环境改善,引进大量战略投资者,鹤岗需要来一次新的经济革命。然而,也正是在这10年中,鹤岗不仅没有能够觉醒,没有从头再来,没有通过营商环境改善引进新的投资者,反而成为了人才、劳动力、财富的大流失的十年。
而鹤岗能够在税收只有一、二十亿的情况下,政府负债却达到130多亿,只有一种解释,鹤岗没有潜心于经济发展,而是也想效仿发达地区,走城市扩张之路,继而出现了“东施效颦”的可笑结局。
如果在过去的10年中,鹤岗能够把130亿政府负债运用到为投资者服务、为投资者创造营商环境上,或许,今天的鹤岗,将是另一番模样。
财政重整,只是鹤岗做出的一种姿态,也是鹤岗目前能够做出的一种姿态。但是,财政重整,也要有重整的基础和条件。一年10多亿的税收,能把财政重整成什么样,不敢奢望。而越是这样的时候,营商环境也可能更差,吃拿卡要、服务水平低劣等会更加严重。
财政重整不可怕,可怕的是重整不了效果。即便中央支持,其他地方帮助,如果自身不努力,自身没有精气神,自身还在迷迷糊糊,也是很难产生效果的。到了财政需要重整的时候了,鹤岗该醒醒了。
“财政形势极其严峻”,如何重整?
鹤岗,与鸡西、双鸭山、七台河并称“黑龙江四大煤城”,是东北重要的老工业基地,典型的煤炭资源型城市。近年来,随着煤炭资源逐渐枯竭,煤炭产业由盛转衰,这座以煤炭资源为经济支柱的传统煤城陷入发展困境。
财政重整,是指债务高风险地区在保障必要的基本民生支出和政府有效运转支出基础上,依法履行相关程序,通过实施一系列增收、节支、资产处置等短期和中长期措施安排,使债务规模和偿债能力相一致,恢复财政收支平衡状态。
实施债务高风险地区财政重整,是地方政府债务应急处置的重要内容,也是世界各国普遍采用的做法。不过,华夏新供给经济学研究院创始院长、中国财政科学研究院研究员贾康表示,不能把财政重整理解为美国等国的“政府破产”。
贾康对观察者网介绍,财政重整是要全面系统地考虑如何克服地方政府面临的困难,“这其中当然包括地方政府想方设法进行资金腾挪、缓解困难,但一定离不开上级政府的帮助。地方政府一定是非常困难才明确宣布财政重整,仅靠自己的力量明显是不够的。”
“中国版”的财政重整,首次出现在国务院办公厅2016年11月对外发布的《地方政府性债务风险应急处置预案》(以下简称《预案》)中。
根据《预案》,财政重整的主要措施,包括:一、拓宽财源渠道;二、优化支出结构;三、处置政府资产;四、申请省级救助;五、加强预算审查;六、改进财政管理。
具体而言,要依法加强税收征管,加大清缴欠税欠费力度,确保应收尽收。落实国有资源有偿使用制度,增加政府性资源收益。除法律、行政法规和国务院规定的财税优惠政策之外,可以暂停其他财税优惠政策,待危机解除后再行恢复。

资料图:黑龙江省鹤岗市城市景观。
财政重整期内,除必要的基本民生政策支出和政府有效运转支出外,视债务风险等级,本级政府其他财政支出应当保持“零增长”或者大力压减,主要涉及:
1、压缩基本建设支出;2、压缩政府公用经费;3、控制人员福利开支;4、清理各类对企事业单位的补助补贴;5、调整过高支出标准;6、暂停土地出让收入各项政策性计提。
指定机构可以统一接管政府及其部门拥有的各类经营性资产、行政事业资产、国有股权等,结合市场情况予以变现,多渠道筹集资金偿还债务。
采取以上措施后,如果风险地区财政收支仍难以平衡,可以向省级政府申请临时救助,包括但不限于:代偿部分政府债务,加大财政转移支付力度,减免部分专项转移支付配套资金等。
待财政重整计划实施结束后,由省级政府自行决定是否收回相关资金。
贾康表示,鹤岗取消招聘政府基层工作人员是财政重整措施中的一项,“既然那么困难了,现在就要千方百计减少支出,当下不再扩招公务员。但这只是暂停的意思,以后政府运行需要解决人员配置问题时,还是会想办法解决。现在那么多困难堆积在一起,目前不再招新人也是情理之中。”
鹤岗为何会启动财政重整?
2020年度鹤岗市一般公共预算收支决算显示,当年一般公共财政支出136.8亿元,其中债务付息支出为1.4亿元,占比仅为1.02%;2019年一般公共财政支出143亿元,其中债务付息1.08亿元,占比仅为0.76%。
2021年鹤岗市决算尚未公开,但根据鹤岗市政府去年2月发布的2021年全市一般公共预算支出显示,当地政府一般债务付息支出为2.3亿元,公共预算总支出为67.7亿元,前者占比约3.4%。此外,2019、2020两年鹤岗市专项债务付息支出一栏皆为空白。通过上述数据,暂无法判断导致鹤岗市启动财政重整原因,是否由于其年度一般或专项债务付息支出超过10%的红线。
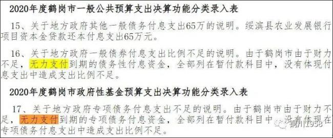
不过,2020年度鹤岗市财政总决算强审说明提到,鹤岗市由于财力不足,无力支付到期的债务性/专项债务付息资金,全部列在暂付款科目中,没有体现在付息支出/专项债务付息支出中造成支出比例不足。

截图自《2020年度鹤岗市财政总决算强审说明》需要注意的是,“10%”红线并不是触发财政重整的唯一条件。《预案》还规定,市县债务管理领导小组或债务应急领导小组认为确有必要时,可以启动财政重整计划。近年来,鹤岗市财政收入连年下降,财政收支矛盾突出。
2018年、2019年、2020年,鹤岗全市公共财政收入分别为25.2亿元、24.9亿元、23亿元,而公共财政支出却分别达到115.7亿元、143亿元和136.8亿元。

《鹤岗市2020年决算分析报告》显示,2020年全市公共财政收入完成23亿元,同比下降7.8%,完成年预算的89.4%。2020年鹤岗全市税收收入完成13.3亿元,完成年预算的83.2%,减收1.73亿元,同比下降11.5%。
从税种上看,实现税收收入的15个税种,除资源税、房产税、印花税、耕地占用税及契税外,其他10个税种全呈负增长局面。
除了税收,国有土地使用权出让收入(属于政府性基金收入)往往是地方政府的重要收入来源,但在鹤岗,这部分收入却非常有限。2020年鹤岗政府性基金收入仅为2.1亿元,其中国有土地使用权出让收入1.5亿元。

一边是财政收入持续低位运行,另一边,鹤岗市已进入“偿债高峰期”。
2019年1月,鹤岗市财政局在鹤岗市第十六届人民代表大会第三次会议上作报告时指出,2018年鹤岗市已进入偿债高峰期,偿债压力有增无减,防风险任务异常艰巨。
2019年12月,鹤岗市财政局作报告时再次指出,地方政府性债务进入偿债高峰期,本年(2019年)地方政府所需还本付息支出就达31.5亿元,在地方财力拮据的情况下,通过大力压缩支出,盘活存量资金以及借新还旧和借款挂账等方式偿还,以全力维护政府诚信。报告指出,明年(2020年)到期的债务还本付息支出更大,这在国家严控融资举债的大框架下,地方财政所面临的形势也将越发严峻。
2020年末,鹤岗市地方政府债务余额131.1亿元(其中,一般债务109.9亿元,专项债务21.7亿元),比上年增加15.9亿元(其中,一般债务增加8.8亿元,专项债务增加7亿元)。

地方财政收支不平衡,让鹤岗严重依赖上级财政转移支付。2021年1月发布的《关于鹤岗市2020年预算执行情况和2021年预算(草案)的报告》显示,2020年鹤岗市转移支付收入达到104.7亿元。
贾康指出,上述这些数字说明鹤岗的财政已经“极度困难”,“地方政府出现这样极端的案例会导致其非常被动,其他地方要引以为戒,尽量在自己负债的过程中采取审慎态度,避免滑入这样一种危机局面。”
如何避免“下一个鹤岗”?
鹤岗并非国内首个启动财政重整的地区。
2017年2月,四川省政府发布《关于进一步加强政府债务和融资管理的通知》,提出“对于达到启动地方政府财政重整计划条件的地区,要依法履行相关程序启动地方政府财政重整计划”。
2018年,四川省资阳市雁江区和安岳县相继实施财政重整计划。2020年5月,四川省财政厅《关于四川省2018年预算执行情况和2019年预算草案的报告》指出,2019年“财政重整地区债务风险明显降低,已全面退出重整,债务风险总体可控”。
国务院办公厅2016年印发的《地方政府性债务风险应急处置预案》明确:
地方政府性债务风险得到缓解、控制,地方政府实现财政重整目标,经上级政府债务管理领导小组或债务应急领导小组同意,终止应急措施。
贾康表示,鹤岗的财政重整,需要有一个通盘的、合理的、尽可能高水平的规划,要和城市的整个配套改革和全面发展融合在一起设计。“要尽可能调动自己的内在潜力,做好财源建设的问题,尽可能找到一些可以缓解原来债务压力的可行办法,另外,一定少不了上级政府的帮助。”
据观察者报道,鹤岗市年初发布的2021年预算报告,对当年主要财政工作提出“全力以赴向上争取”“狠抓财政收支管理”“全面实施预算绩效管理”三大要求。
报告指出,要充分认识到组织收入面临的实际困难和严峻形势,积极协调税务部门不断完善征管查措施,在继续看好管住重点税源企业,促其应收尽收的同时,对零散税源也要适时完善征管手段和措施,切实提高税收的征收入库率。
牢固树立过“紧日子、苦日子、难日子”思想,优化预算支出结构,坚决消减低效无效资金,使有限资金发挥更大效益。做到花钱必问效,无效必问责,低效多压减,有效多安排。
为解地方财政之困,鹤岗启动了财政重整,并通过取消招聘政府基层工作人员等措施削减支出。而前不久,河北省霸州市因“增收”大规模乱罚款而被国办督查室通报。通报指出,2021年10月,为弥补财力紧张及不合理支出等产生的缺口,霸州市在6月份已经完成非税收入预算7亿元的情况下,向下辖15个乡镇(街道、开发区)分解下达了3.04亿元的非税收入任务。
据不完全统计,10月1日—12月6日,霸州市15个乡镇(街道、开发区)入库和未入库罚没收入6718.37万元,是1—9月罚没收入(596.59万元)的11倍。11月份,13个乡镇(街道、开发区)出现明显的运动式执法,当月入库罚没收入4729.57万元,是1—9月月均罚没收入的80倍。
国办督查室指出,霸州市这些问题的发生,暴露出有些地方“面对新的经济下行压力、财政处于紧平衡状态的情况,没有真正树立过紧日子的理念,依靠非税收入特别是罚没收入来弥补财政缺口的冲动仍然强烈。”
2021年12月27日召开的全国财政工作视频会议,提出推动财力向基层倾斜,继续用好财政资金直达机制,有效防范基层财政运行风险。配合防范化解金融风险。
会议提到,加大中央对地方转移支付,兜牢基层“三保”底线;坚持党政机关过紧日子,节俭办一切事业。
会议还强调,健全地方政府依法适度举债机制,防范化解地方政府债务风险,坚决遏制新增地方政府隐性债务,保持经济运行在合理区间。
贾康表示,地方政府依靠自上而下的转移支付“把日子过下去”,是目前普遍存在的情况,“在分税制框架下,中央筹集高出满足本级支出需要的资金,把多出来的资金进行转移支付,来调节区域发展不平衡,维护国家统一、民族团结,这不光是经济问题,更是一种全局协调和政治问题。”财政重整计划包括但不限于以下内容:拓宽财源渠道;优化支出结构;处置政府资产;申请省级救助;加强预算审查;改进财政管理。
其中“优化支出结构”部分就包括:控制人员福利开支。机关事业单位暂停新增人员,必要时采取核减机构编制、人员等措施;暂停地方自行出台的机关事业单位各项补贴政策,压减直至取消编制外聘用人员支出。
据澎湃新闻报道,2019年,鹤岗市财政局在鹤岗市第十六届人民代表大会第四次会议上作报告时已指出,2019年鹤岗市在预算执行过程中着实存在着一些矛盾和问题。
地方税源少,税收增长空间有限,且主体税源企业资金紧张,历史欠税问题并未完全解决。非税收入受宏观简政放权、减免收费等政策影响,逐年呈下降趋势,近两年所组织增加的收入也主要靠一次性因素拉动。
财政重整必须要优先保障基本民生支出,保证政府基本运转。通过财政重整可以让地方加强财政管理,化解债务风险,最终渡过难关。











