湖南益阳富豪余浪波去世,年仅46岁,疑原因曝光
来源:倍可亲(backchina.com)有些无奈只有身居高位才会体验到,那种想撒手却不能撒手的感觉会将一个人彻底改变,沦为商业的傀儡,毕竟几千人需要等着吃饭,一旦停止转动,就会出现问题。

10月28号下午,有一位从事空压机职业的网友分享了一则悲痛噩耗,他的恩师、老大哥、灵魂上的顶梁柱余浪波去世,年仅46岁。
如此噩耗,让其久久不能释怀,追忆其这些年对他的帮助,由此才有了那句感人肺腑的话语:跪送您一路走好。

关于余浪波去世的原因,这位网友并没有透露,但结合其话语中的意思不难推断,疑似应该是过度劳累导致的突发疾病。

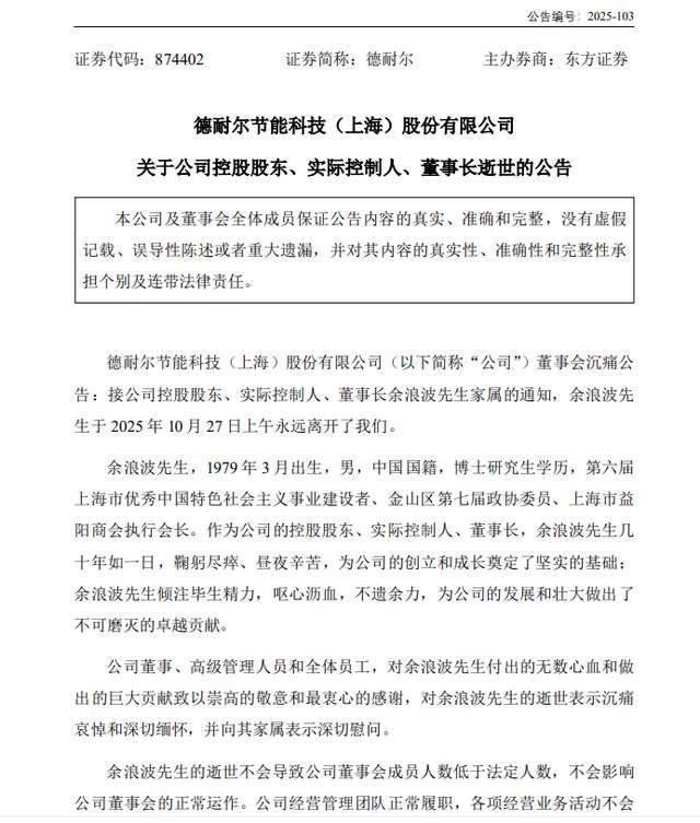
“先生几十年如一日,鞠躬尽瘁,昼夜辛苦,为公司的创立和成长奠定了坚实的基础,先生倾注毕生精力,呕心沥血,不遗余力,为公司的发展和壮大做出了不可磨灭的卓越贡献。”
据了解,余浪波生前是上市公司德耐尔的董事长。

“东方财富网”于28号的时候也曾分享了一则公告,这则公告来自德耐尔,内容便是余浪波的噩耗。
公告中显示,余浪波是在27号去世的,至于后事处理并没有公开,但关于余浪波在公司的占股比例(69.33%)会根据相关法律法规办理手续,后续会公开。


一个不错的企业家,且刚刚才46岁,以这样的方式离开真的让人无法释怀,同时也产生了思考,金钱、地位、名誉,对比身体健康来说,有的时候真的显得微不足道,但凡注意休息,劳逸结合,也不会有如今的结果。

据了解,余浪波是军人出身(退役后于2003年左右到上海发展,2007年开始自主创业),而且还是博士研究生,这样的学历和经历让其养成了不屈的性格,所以在工作岗位上一直都非常优秀。
03年到04年担任“复盛实业”的销售工程师,之后在上海珑铠机电设备有限公司做销售经理,06年,任定盛机械监事、执行董事。

这期间,他还担任上海益阳商会的执行会长,以及第七届政协委员,由此足可说明,他来自湖南益阳(赫山区兰溪镇)。
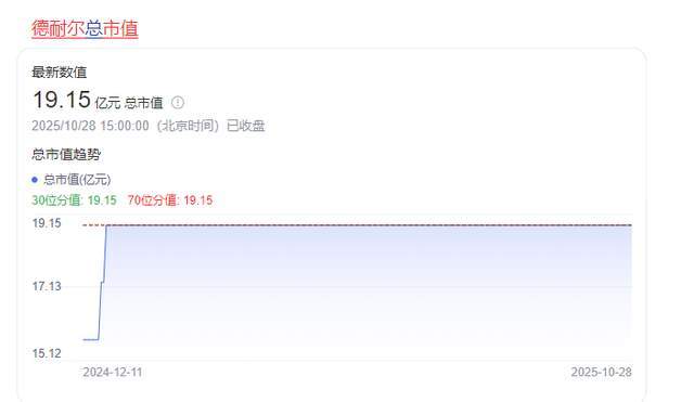
创办德耐尔之后,一直以来都是兢兢业业,没想到最终以这样的方式告别自己最喜爱的行业。公开资料显示,德耐尔的市值高达19亿,按照占股比例,余浪波绝对是一位亿万富豪。

创办企业的同时,余浪波也没有忘记反哺社会,他不仅出资帮助公司里有困难的家庭,而且还在云南普洱银生中学成立德耐尔奖学金,疫情期间,更是捐款捐物。
有的时候想想,普普通通也挺好,没有烦恼,没有忧愁,也没有复杂的人际关系,只需要温饱照顾好家庭,简简单单,无忧无虑。

人的烦恼源于欲望,但试问这世间,有多少人能控制住自己的欲望呢。











