还在上升,一周暴发955起,重症可致死
来源:倍可亲(backchina.com)当前,全国整体进入流感流行季,且以甲型H3N2流感病毒为主。它和普通感冒有什么区别?又该如何预防?

数据:
流感活动持续上升,H3N2卷土重来
11月20日晚,中国疾病预防控制中心发布的《流感监测周报(第46周)》显示,11月10日至16日,南、北方省份流感活动都在上升,全国共报告955起流感样病例暴发疫情。
所谓流感样病例暴发疫情,是指一周内,同一地区或单位内出现10例及以上流感样病例,经县(区)级疾病预防控制机构核实确认,并通过“中国流感监测信息系统”报告的疫情事件定义为1起流感样病例暴发疫情。
监测数据还显示,2025年第46周,全国(未含港澳台地区)流感监测网络实验室共检测流感样病例监测标本21313份,其中7002份(占比达32.9%)为流感病毒阳性,99.1%为甲型流感。其中,H3N2亚型占比达99.4%,H1N1亚型占比达0.6%。

图源:中国疾控中心
值得注意的是,甲型H3N2流感病毒近两年未在国内大范围流行,公众普遍缺乏免疫基础。这意味着公众对H3N2的免疫力相对较低,会“更容易”感染,专家预计今年流感季感染人数或将增加。
与以往相比,南、北方省份哨点医院报告的流感样病例比重均高于前一周水平,也高于2022年、2023年和2024年同期水平。

图源:中国疾控中心
在国家疾病预防控制局近日举行的新闻发布会上,疾控中心专家介绍,预计今年秋冬季我国流感疫情高峰可能出现在12月中下旬和明年1月初。
症状:
流感≠普通感冒,重症可致死
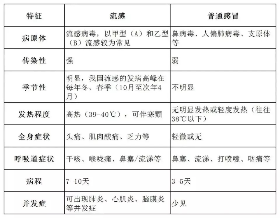
流感是一种由流感病毒引起的急性呼吸道传染病。流感病毒可以分为甲、乙、丙、丁四个型别,其中甲型和乙型流感病毒每年呈季节性流行。
此次占据主导的甲型H3N2,是常见的季节性流感病毒之一,其在全球流行历史可追溯到1968年。相比于去年主要流行的H1N1,H3N2的传染性更强、传播速度更快,且常引发下呼吸道并发症,如肺炎。

在医院就诊的人群。新华社发 许新园 摄
尽管流感(Influenza)在中文中称为“流行性感冒”,但其与普通感冒(Common Cold)存在较大区别——
感冒等普通呼吸道疾病通常由鼻病毒、呼吸道合胞病毒或普通冠状病毒等引起,症状集中在上呼吸道,以流涕、鼻塞、打喷嚏为主,全身症状较轻,极少出现高热。
而流感的核心特征是起病急骤且全身症状突出。患者往往在数小时内就会出现超过39摄氏度的高热,而且可持续3天至4天,还会伴随全身肌肉关节酸痛、乏力、食欲减退等症状,以及咽喉痛、干咳、鼻塞、流涕等。这些症状会让患者不得不卧床休息,与感冒等普通呼吸道疾病的轻中度不适截然不同。

除此之外,流感的真正危险在于其引发的严重并发症。
流感病毒会削弱人体呼吸道的防御能力,让细菌有机可乘,进而引发继发性细菌性肺炎。这也是流感致死最常见的原因。与此同时,流感病毒还可能直接侵袭心脏引发心肌炎,或侵入神经系统引发脑炎、脑膜炎。而感冒等普通呼吸道疾病通常很少引发严重的并发症。
世界卫生组织发布的数据显示,流感每年在全球可导致300万到500万重症病例,以及29万至65万与呼吸道疾病相关的死亡病例。
预防:
五类高危人群更应及时接种疫苗
在H3N2名称中,“H”和“N”是病毒表面的两种糖蛋白刺突,是病毒用来入侵细胞的“钥匙”。H(血凝素)负责帮病毒“黏附”在呼吸道上皮细胞上;N(神经氨酸酶)负责在病毒复制完成后,“切断”连接,让新的病毒颗粒去感染其他细胞。

流感病毒的结构示意图。其中HA和NA蛋白的型别决定病毒的亚型。(Fields virology,6th edition)
H和N的“型号”如H1、H3、N1、N2会经常发生细微的改变,这叫“抗原漂移”。正是这种特性导致身体的免疫系统可能认不出它,所以每年都需要接种新的流感疫苗来预防。
事实上,接种流感疫苗是预防流感及其严重并发症最有效、最安全、最经济的基础措施。接种疫苗虽然不能完全阻断感染,但可显著减轻症状、降低重症和死亡风险。
国家卫生健康委建议,所有6月龄以上且无接种禁忌的人群,都需要每年接种流感疫苗。以下五类高危人群感染流感病毒后易发展为重型/危重型病例,更应给予高度重视,提前接种疫苗:
年龄小于5岁的儿童 (年龄小于2岁更易发生严重并发症);
大于65岁的老年人;
肥胖者;
妊娠及围产期妇女;
伴有以下疾病及状况者:慢性呼吸系统疾病、心血管系统疾病(高血压除外)、肾病、肝病、血液系统疾病、神经系统及神经肌肉疾病、代谢及内分泌系统疾病、恶性肿瘤、免疫功能抑制等。
预防甲型流感的关键在于减少病毒传播、提升个体免疫力和保持良好的卫生习惯。除了接种疫苗,日常要勤洗手,避免用手触摸眼、鼻、口,保持环境清洁、多通风。此外,均衡膳食,多摄入富含蛋白质和维生素的食物,适度运动,保证睡眠充足,能增强抵抗力。流感流行季节尽量减少到人群密集、空间密闭的公共场所,如需前往应科学佩戴口罩。

患儿家长在西安市儿童医院门诊药房排队取药。新华社发
治疗:
大多1至2周可自愈,出现这些症状别硬扛
包括甲流在内的流感属于自限性疾病,在发病3~5天后发热会逐渐消退,头痛、肌肉关节疼痛等症状也会逐渐缓解,健康人群通常1至2周可自愈。
如果不慎中招流感,解决方法的核心原则是及早就医、对症下药、科学护理。
及时就医
若出现以下症状,建议及时就医——
39℃以上高热且退热药物效果不佳;
剧烈咳嗽、呼吸急促、胸闷、憋气等严重症状;
剧烈头痛、频繁呕吐;
发病超过5天症状无缓解趋势。
居家休息
如精神状态良好、无明显头痛且胃口正常、发热低于38℃时可居家观察,多饮水,多吃蔬菜水果并清淡饮食,保证睡眠。避免前往公共场所或与他人近距离接触,直至症状基本消失。
规范用药
在医生指导下规范使用抗病毒药物,用药黄金窗口期是症状出现后的48小时内,越早用药效果越好。常用药物有奥司他韦、玛巴洛沙韦等。这些均为处方药,必须在医生指导下使用,不可自行购买服用。
家庭防护
患者与家人保持适当距离,建议分餐,加强通风,接触后及时洗手。
患流感期间,科学的护理有利于缩短病程,合理的饮食、舒适的康复环境能让患者好得更快。











